优质服务管理提升精准营销能力
优质服务管理提升精准营销能力详细内容
优质服务管理提升精准营销能力
《优质服务管理提升精准营销能力》
课程大纲
培训对象:
客户服务/客户管理部门各级管理者、营销各级管理者、市场策划及推广人员
课程目标及内容:
拓思路,转思维
帮助学员厘清服务管理与精准营销的关系:精准营销依赖于差异化的市场策略,其核心思想是通过“细分市场”“降本增效“,是指根据目标客户的个性化需求来提供相应的产品、服务及销售方式 。而”聚焦客户需求“的优质服务管理,能够帮助企业获取大量的客户信息数据,为精准营销提供有力依据,是企业在竞争中胜出的大前提。
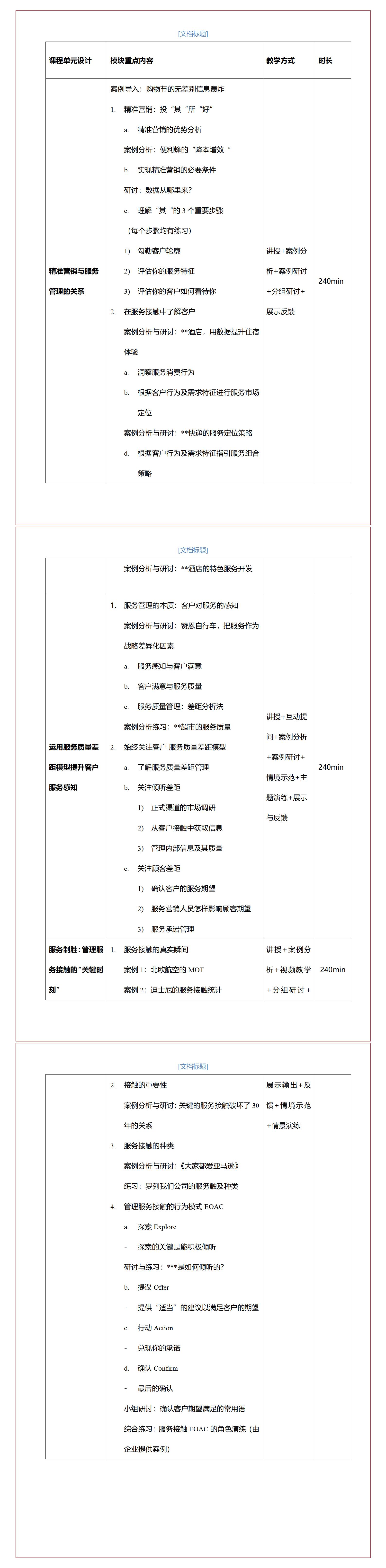
以精准营销为目标的服务管理实践
1.理解服务管理的本质,掌握提升客户对服务感知质量的路径和方法,通过案例分析与研讨,以服务质量差距模型作为基础框架,讨论缩小差距和进行服务质量改进的具体方法。
2.理解客户赢利能力与企业利润率的关系 ,通过管理服务接触来提升客户感知及满意度,了解服务接触的“关键时刻”,通过案例分析及讨论,掌握“关键时刻”的服务策略和具体方法
教学方法:
讲授+案例分析+视频教学+分组研讨+情境示范+情景演练+展示与反馈等
课程时长:2天,每天6h(也可根据企业具体需求调整时长)

肖筱筱老师的其它课程
服务中的客户需求理解与挖掘 02.14
《服务中的客户需求理解与挖掘》课程大纲培训对象:各层级服务/销售管理者、售后工程师及安装/运营人员、售后服务人员及销售人员、营业厅/网点接待人员课程目标及内容:1.转思维转角色:通过了解客户满意、重复购买、客户忠诚与客户关系赢利能力的相互关系,理解(售后)服务过程是理解和挖掘消费者需求的重要机会点,帮助学员完成“服务不仅仅是服务“的思维及角色转换2.理解客户
讲师:肖筱筱详情
服务中的读心术与沟通实训 02.14
《服务中的“读心术”与沟通实训》课程大纲培训对象:与顾客有直接接触的各级服务/销售管理者、售后服务人员及销售人员、营业厅/网点接待人员、售后工程师及安装/运营人员课程目标及内容:1.有价值愿意学:帮助学员理解心理学在服务过程中的应用价值,认知服务沟通中的心理学底层逻辑:“没有人喜欢不知情“以及“没有人喜欢被改变”2.知心路能安抚:了解心理现象共性的一面,理解
讲师:肖筱筱详情
从服务角色出发的情商管理训练 02.14
《从服务者角色出发的情商管理训练》课程大纲培训对象:客户服务部各层级人员、售后客户经理及客户主管、物业项目经理/管家、服务/销售人员及其管理者、网点/营业厅员工,以及希望提升情商的前线人员及其管理者课程目标及内容:1.从角色出发:从服务者的角色出发,帮助学员理解服务工作的特殊属性,以及情商为服务者的工作和生活带来的积极意义。辨识服务过程、服务沟通及内部协调中
讲师:肖筱筱详情
真诚连线-呼叫中心服务技能提升 02.14
《真诚连线-呼叫中心服务技能提升》课程大纲培训对象:通信、银行、国网、政务服务及各类售后/服务属性的客户服务部门呼叫中心课程目标及内容:优质服务与客户满意1.通过对优秀电话服务案例的分析,帮助坐席更好的回应客户问题。2.了解优质服务与客户满意度的关系,帮助坐席建立正确的服务营销理念提升客户满意的技能训练1.通过录音及案例分析,掌握电话沟通中的服务礼仪,以改善
讲师:肖筱筱详情
以服务感知为起点的服务质量改进 02.14
《以服务感知为起点的服务质量改进》课程大纲培训对象:国网、通信、银行、政务服务等客户服务部门呼叫中心的各级管理者,以及质量管理部门(质检)各级人员课程目标及内容:1.了解呼叫中心服务质量管理及持续性改进对提升客户满意及服务感知的重要意义2.了解评估服务质量管理与评价的重要性,掌握服务质量评价结果(质检结果)的应用范围及多种方法3.掌握服务质量的评价维度及评价
讲师:肖筱筱详情
极致服务-提升客户赢利能力 02.14
《极致服务-提升客户赢利能力》课程大纲培训对象:各层级管理者、客户服务部门、客户管理部门各层级员工课程目标及内容:1.为什么做?2.基于企业:帮助学员从整合营销的视角看服务管理,明确企业在市场中的竞争实则是服务竞争,用服务逻辑来管理企业,能帮助企业建立起持久的竞争优势。3.基于个体:通过练习与研讨,明确优质服务为个体带来的财务收益和个人利益4.怎么做?5.理
讲师:肖筱筱详情
服务营销能力训练系列课程 02.12
《服务营销能力训练系列课程》课程背景当前服务型经济进入新的时代,服务消费成为新动能重要来源。同时服务消费的特征及消费能力正在发生革新性变化,服务及服务营销管理正站在“时代的十字路口”:在国内继续放宽服务业市场准入,发展服务贸易新业态新模式,支持组建全球服务贸易联盟的大背景下,随着大数据、云计算、物联网以及人工智能飞速发展的新技术对于服务业的强力支撑,在服务业
讲师:肖筱筱详情
- [潘文富]公司规范化改革的前期铺垫
- [潘文富]为什么店家都不肯做服务
- [潘文富]厂家对经销商工作的当务之
- [潘文富]经销商转型期间的内部组织
- [潘文富]小型厂家的招商吸引力锻造
- [杨建允]2024全国商业数字化技术
- [杨建允]2023双11交易额出炉,
- [杨建允]DTC营销模式是传统品牌数
- [杨建允]探析传统品牌DTC营销模式
- [杨建允]专家称预制菜是猪狗食,预制
- 1社会保障基础知识(ppt) 21255
- 2安全生产事故案例分析(ppt) 20330
- 3行政专员岗位职责 19114
- 4品管部岗位职责与任职要求 16373
- 5员工守则 15537
- 6软件验收报告 15460
- 7问卷调查表(范例) 15204
- 8工资发放明细表 14660
- 9文件签收单 14315





